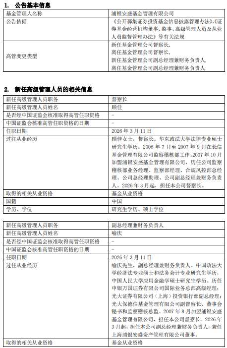
浦银安盛基金内部人事调整,顾佳回归合规岗位;喻庆转战财务管理。
在基金行业竞争日益激烈的当下,浦银安盛基金近日公布了一项内部高管职务调整公告。这一变动涉及公司两位资深管理人员,他们的岗位互换被视为公司优化管理架构的常规举措。通过这一调整,公司旨在进一步强化合规与财务领域的协同效应,确保在业务发展中保持稳健的运营基础。公告显示,顾佳女士从副总经理兼财务负责人转任督察长,而喻庆先生则接任副总经理兼财务负责人的职务。这一双向互换的安排,体现了公司对内部人才流动的灵活运用,有助于提升整体治理效率。


顾佳女士的职业历程可谓是从合规一线逐步成长起来的典范。她持有华东政法大学法律专业硕士学位,早年便投身公募基金行业。2006年,她进入该领域,并在多家机构积累了丰富的监察稽核经验。2007年加盟浦银安盛基金后,她先后担任监察稽核部业务经理、监察部经理、合规风控部总经理以及公司总经理助理等职务。2023年起,她开始负责副总经理兼财务负责人一职。此次转任督察长,标志着她重返合规条线,将全面把控公司的法律合规与风险管理事务。这一转变不仅是对她专业背景的充分利用,也为公司合规体系注入了更强的专业力量。在基金行业监管环境趋严的背景下,这样的调整有助于公司筑牢风险防控底线,确保各项业务合规开展。
与此同时,喻庆先生的履历同样令人印象深刻。他拥有中国政法大学经济法专业硕士、法务会计专业研究生学历,并在中国人民大学获得应用金融学硕士学位。他的职业生涯横跨证券投行和基金合规领域,早年曾在申银万国证券国际业务总部担任高级经理,随后在光大证券投资银行部出任副总经理。在光大保德信基金,他曾担任副督察长、董事会秘书及监察稽核总监等要职。2007年加入浦银安盛基金后,他长期致力于督察长职责,积累了近二十年的从业经验。此次转任副总经理兼财务负责人,他将负责公司财务战略规划与日常经营管理,同时兼任子公司上海浦银安盛资产管理有限公司的董事一职。这一角色转变将让他将合规经验与财务管理相结合,推动公司财务工作的规范化与创新发展。通过这样的岗位调整,公司能够更好地整合内部资源,实现管理职能的深度融合。
浦银安盛基金成立于2007年,是一家具有中法合资背景的银行系基金管理公司。公司总部位于上海,并在北京、深圳等地设有分公司。旗下拥有一家全资子公司,专注于资产管理业务。股东结构包括上海浦东发展银行股份有限公司、法国巴黎资产管理控股公司以及上海国盛集团资产有限公司,这些股东的多元背景为公司提供了稳定的支持。截至近期,公司管理资产规模已达到较高水平,在行业中位居前列,非货币资产管理规模也表现出色。公司在产品布局上,以固收业务为核心,债券型和货币基金占比显著,权益类产品则相对较小,但近年来公司积极推动业务多元化。

在战略层面,浦银安盛基金明确了“全球科创家”“指数家”“固收家”三大方向,着力在科技投资、指数增强以及“固收+”等领域拓展。这不仅有助于提升权益业务占比,还能借助外方股东的国际化资源,增强投研协同与产品创新能力。2026年初,公司完成股东变更,法国巴黎资产管理控股公司成为第二大股东,这一变化进一步强化了公司的全球视野,为业务转型提供了新动力。在当前公募基金行业马太效应明显的时期,这样的战略调整显得尤为及时。公司通过高管互换,优化治理结构,强化核心职能间的协同,将有助于公司在多资产布局中实现均衡发展。

业内观察人士认为,此次高管岗位互换是浦银安盛基金在转型关键期的重要一步。顾佳回归合规岗位,有助于强化风控机制;喻庆转入财务管理,则能发挥其复合经验,推动经营效率的提升。随着行业高质量发展成为共识,公司需要在巩固固收优势的同时,逐步补齐权益业务短板。通过持续的内部优化和战略执行,浦银安盛基金有望在竞争中脱颖而出,实现可持续增长。未来,公司的发展路径仍需市场检验,但这一人事调整无疑为其注入了积极的治理活力。
回顾基金行业的演变,银行系公募如浦银安盛基金往往凭借股东资源在固收领域占据优势,但面对权益市场的波动与机遇,它们也需不断创新。两位高管的互换,不仅体现了公司对人才的重视,还反映出对合规与经营融合的战略思考。在监管加强与市场多元化的双重压力下,这样的举措有助于公司提升韧性。展望前方,浦银安盛基金的多资产布局将面临更多挑战与机遇,通过内部管理的精细化,公司有望实现业务结构的显著优化,为投资者带来更多价值。
